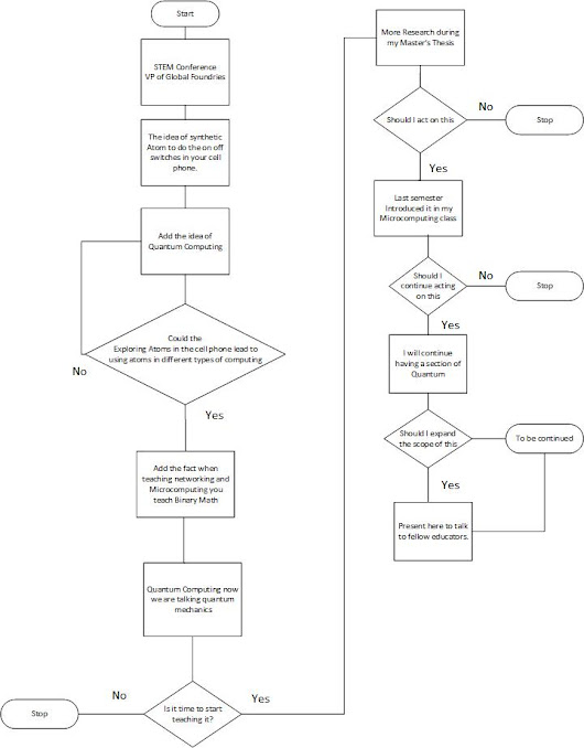
Hello My Blog Followers, I am sorry it has been a while. It is the end of the semester and things are moving at a busy pace. It is hard to buy out time to share information. I thought I would take some time and tell you what is coming down the road for the blogs and the information I present. The first is I am hoping to display some of the activities of my students from this semester: Microcomputer Systems and Network and Security Protocols. Microcomputer Systems is based on the CompTIA A+ information. I have my students’ doing videos on the different subjects that we cover in that class. If I get their permission to publish, I will share that with my followers. The Network and Security Protocols consists of seventh semester Bachelor students and three Master level students. All of them are going to be making videos on High-Speed networking. Today’s technology is looking at making it standard to have at least ten gigs for data collecting...
